最全面的消防控制室通用技術要求
消防控制室是建筑消防系統的信息中心、控制中心、日常運行管理中心和各自動消防系統運行狀態監視中心,也是建筑發生火災和日常火災演練時的應急指揮中心。那么消防控制室有哪些通用的技術要求呢?
一、一般要求
1、消防控制室內設置的消防設備應包括火災報警控制器、消防聯動控制器、消防控制室圖形顯示裝置、消防電話總機、消防應急廣播控制裝置、消防應急照明和疏散指示系統控制裝置、消防電源監控器等設備,或具有相應功能的組合設備。
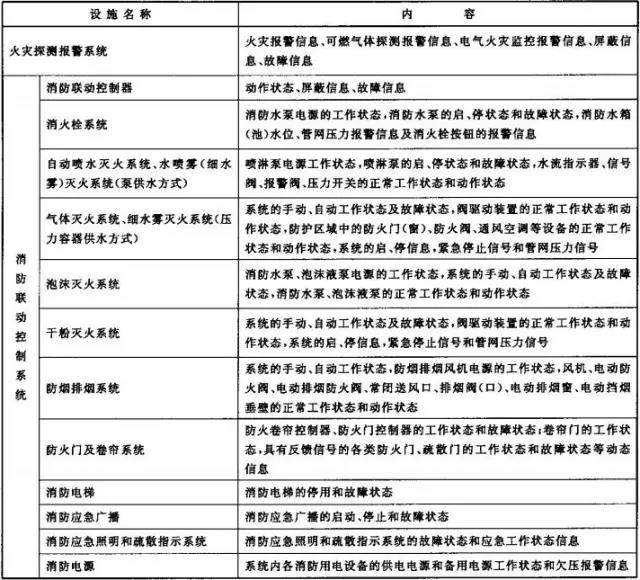
2、消防控制室內設置的消防設備應能監控并顯示建筑消防設施運行狀態信息,并應具有向城市消防遠程監控中心(以下簡稱監控中心)傳輸這些信息的功能。建筑消防設施運行狀態信息見下表1。
表1 建筑消防設施運行狀態信息
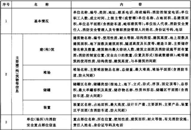
3、消防控制室內應保存規定的資料和下表2中規定的消防安全管理信息,并可具有向監控中心傳輸消防安全管理信息的功能。
表2 消防安全管理信息
4、具有兩個或兩個以上消防控制室時,應確定主消防控制室和分消防控制室。主消防控制室的消防設備應對系統內共用的消防設備進行控制,并顯示其狀態信息;主消防控制室內的消防設備應能顯示各分消防控制室內消防設備的狀態信息,并可對分消防控制室內的消防設備及其控制的消防系統和設備進行控制;各分消防控制室之間的消防設備之間可以互相傳輸、顯示狀態信息,但不應互相控制。
5、消防控制室內設置的消防設備應為符合國家市場準入制度的產品。消防控制室的設計、建設和運行應符合國家現行有關標準的規定。
6、消防設備組成系統時,各設備之間應滿足系統兼容性要求。
二、資料和管理要求
1、消防控制室資料
消防控制室內應保存下列紙質和電子檔案資料:
(1)建(構)筑物竣工后的總平面布局圖、建筑消防設施平面布置圖、建筑消防設施系統圖及安全出口布置圖、重點部位位置圖等;
(2)消防安全管理規章制度、應急滅火預案、應急疏散預案等;
(3)消防安全組織結構圖,包括消防安全責任人、管理人、專職、義務消防人員等內容;
(4)消防安全培訓記錄、滅火和應急疏散預案的演練記錄;
(5)值班情況、消防安全檢查情況及巡查情況的記錄;
(6)消防設施一覽表,包括消防設施的類型、數量、狀態等內容;
(7)消防系統控制邏輯關系說明、設備使用說明書、系統操作規程、系統和設備維護保養制度等;
(8)設備運行狀況、接報警記錄、火災處理情況、設備檢修檢測報告等資料,這些資料應能定期保存和歸檔。
2、消防控制室管理及應急程序
消防控制室管理應符合下列要求:
(1)應實行每日24h專人值班制度,每班不應少于2人,值班人員應持有消防控制室操作職業資格證書;
(2)消防設施日常維護管理應符合GB 25201的要求;
(3)應確保火災自動報警系統、滅火系統和其他聯動控制設備處于正常工作狀態,不得將應處于自動狀態的設在手動狀態;
(4)應確保高位消防水箱、消防水池、氣壓水罐等消防儲水設施水量充足,確保消防泵出水管閥門、自動噴水滅火系統管道上的閥門常開;確保消防水泵、防排煙風機、防火卷簾等消防用電設備的配電柜啟動開關處于自動位置(通電狀態)。
消防控制室的值班應急程序應符合下列要求:
(1)接到火災警報后,值班人員應立即以最快方式確認;
(2)火災確認后,值班人員應立即確認火災報警聯動控制開關處于自動狀態,同時撥打“119”報警,報警時應說明著火單位地點、起火部位、著火物種類、火勢大小、報警人姓名和聯系電話;
(3)值班人員應立即啟動單位內部應急疏散和滅火預案,并同時報告單位負責人。
三、控制和顯示要求
1、消防控制室圖形顯示裝置
消防控制室圖形顯示裝置應符合下列要求:
(1)應能顯示規定的資料內容及消防安全管理信息表中規定的其他相關信息;
(2)應能用同一界面顯示建(構)筑物周邊消防車道、消防登高車操作場地、消防水源位置,以及相鄰建筑的防火間距、建筑面積、建筑高度、使用性質等情況;
(3)應能顯示消防系統及設備的名稱、位置和各系統規定的動態信息;
(4)當有火災報警信號、監管報警信號、反饋信號、屏蔽信號、故障信號輸入時,應有相應狀態的專用總指示,在總平面布局圖中應顯示輸入信號所在的建(構)筑物的位置,在建筑平面圖上應顯示輸入信號所在的位置和名稱,并記錄時間、信號類別和部位等信息;
(5)應在10s內顯示輸入的火災報警信號和反饋信號的狀態信息,100s內顯示其他輸入信號的狀態信息;
(6)應采用中文標注和中文界面,界面對角線長度不應小于430mm;
(7)應能顯示可燃氣體探測報警系統、電氣火災監控系統的報警信息、故障信息和相關聯動反饋信息。
2、火災報警控制器
火災報警控制器應符合下列要求:
(1)應能顯示火災探測器、火災顯示盤、手動火災報警按鈕的正常工作狀態、火災報警狀態、屏蔽狀態及故障狀態等相關信息;
(2)應能控制火災聲光警報器啟動和停止。
3、消防聯動控制器
(1)應能將下文第(2)-(10)條中各消防系統及設備的狀態信息傳輸到消防控制室圖形顯示裝置。
(2)對自動噴水滅火系統的控制和顯示應符合下列要求:
a) 應能顯示噴淋泵電源的工作狀態;
b) 應能顯示噴淋泵(穩壓或增壓泵)的啟、停狀態和故障狀態,并顯示水流指示器、信號閥、報警閥、壓力開關等設備的正常工作狀態和動作狀態、消防水箱(池)最低水位信息和管網最低壓力報警信息;
c) 應能手動控制噴淋泵的啟、停,并顯示其手動啟、停和自動啟動的動作反饋信號。
(3)對消火栓系統的控制和顯示應符合下列要求:
a) 應能顯示消防水泵電源的工作狀態;
b) 應能顯示消防水泵(穩壓或增壓泵)的啟、停狀態和故障狀態,并顯示消火栓按鈕的正常工作狀態和動作狀態及位置等信息、消防水箱(池)最低水位信息和管網最低壓力報警信息;
c) 應能手動和自動控制消防水泵啟、停,并顯示其動作反饋信號。
(4)對氣體滅火系統的控制和顯示應符合下列要求:
a) 應能顯示系統的手動、自動工作狀態及故障狀態;
b) 應能顯示系統的驅動裝置的正常工作狀態和動作狀態,并能顯示防護區域中的防火門(窗)、防火閥、通風空調等設備的正常工作狀態和動作狀態;
c) 應能手動控制系統的啟、停,并顯示延時狀態信號、緊急停止信號和管網壓力信號。
(5)對水噴霧、細水霧滅火系統的控制和顯示應符合下列要求:
a) 水噴霧滅火系統、采用水泵供水的細水霧滅火系統應符合以上第(2)條的要求;
b) 采用壓力容器供水的細水霧滅火系統應符合以上第(4)條的要求。
(6)對泡沫滅火系統的控制和顯示應符合下列要求:
a) 應能顯示消防水泵、泡沫液泵電源的工作狀態;
b) 應能顯示系統的手動、自動工作狀態及故障狀態;
c) 應能顯示消防水泵、泡沫液泵的啟、停狀態和故障狀態,并顯示消防水池(箱)最低水位和泡沫液罐最低液位信息;
d) 應能手動控制消防水泵和泡沫液泵的啟、停,并顯示其動作反饋信號。
(7)對干粉滅火系統的控制和顯示應符合下列要求:
a) 應能顯示系統的手動、自動工作狀態及故障狀態;
b) 應能顯示系統的驅動裝置的正常工作狀態和動作狀態,并能顯示防護區域中的防火門窗、防火閥、通風空調等設備的正常工作狀態和動作狀態;
c) 應能手動控制系統的啟動和停止,并顯示延時狀態信號、緊急停止信號和管網壓力信號。
(8)對防煙排煙系統及通風空調系統的控制和顯示應符合下列要求:
a) 應能顯示防煙排煙系統風機電源的工作狀態;
b) 應能顯示防煙排煙系統的手動、自動工作狀態及防煙排煙系統風機的正常工作狀態和動作狀態;
c) 應能控制防煙排煙系統及通風空調系統的風機和電動排煙防火閥、電控擋煙垂壁、電動防火閥、常閉送風口、排煙閥(口)、電動排煙窗的動作,并顯示其反饋信號。
(9)對防火門及防火卷簾系統的控制和顯示應符合下列要求:
a) 應能顯示防火門控制器、防火卷簾控制器的工作狀態和故障狀態等動態信息;
b) 應能顯示防火卷簾、常開防火門,人員密集場所中因管理需要平時常閉的疏散門及具有信號反饋功能的防火門的工作狀態;
c) 應能關閉防火卷簾和常開防火門,并顯示其反饋信號。
(10)對電梯的控制和顯示應符合下列要求:
a) 應能控制所有電梯全部回降首層,非消防電梯應開門停用,消防電梯應開門待用,并顯示反饋信號及消防電梯運行時所在樓層;
b) 應能顯示消防電梯的故障狀態和停用狀態。
4、消防電話總機
消防電話總機應符合下列要求:
(1)應能與各消防電話分機通話,并具有插入通話功能;
(2)應能接收來自消防電話插孔的呼叫,并能通話;
(3)應有消防電話通話錄音功能;
(4)應能顯示各消防電話的故障狀態,并能將故障狀態信息傳輸給消防控制室圖形顯示裝置。
5、消防應急廣播控制裝置
消防應急廣播控制裝置應符合下列要求:
(1)應能顯示處于應急廣播狀態的廣播分區、預設廣播信息;
(2)應能分別通過手動和按照預設控制邏輯自動控制選擇廣播分區、啟動或停止應急廣播,并在揚聲器進行應急廣播時自動對廣播內容進行錄音;
(3)應能顯示應急廣播的故障狀態,并能將故障狀態信息傳輸給消防控制室圖形顯示裝置。
6、消防應急照明和疏散指示系統控制裝置
消防應急照明和疏散指示系統控制裝置應符合下列要求:
(1)應能手動控制自帶電源型消防應急照明和疏散指示系統的主電工作狀態和應急工作狀態的轉換;
(2)應能分別通過手動和自動控制集中電源型消防應急照明和疏散指示系統、集中控制型消防應急照明和疏散指示系統從主電工作狀態切換到應急工作狀態;
(3)受消防聯動控制器控制的系統應能將系統的故障狀態和應急工作狀態信息傳輸給消防控制室圖形顯示裝置;
(4)不受消防聯動控制器控制的系統應能將系統的故障狀態和應急工作狀態信息傳輸給消防控制室圖形顯示裝置。
7、消防電源監控器
消防電源監控器應符合下列要求:
(1)應能顯示消防用電設備的供電電源和備用電源的工作狀態和故障報警信息;
(2)應能將消防用電設備的供電電源和備用電源的工作狀態和欠壓報警信息傳輸給消防控制室圖形顯示裝置。
四、消防控制室圖形顯示裝置的信息記錄要求
1、應記錄上文建筑消防設施運行狀態表中規定的建筑消防設施運行狀態信息,記錄容量不應少于10000條,記錄備份后方可被覆蓋。
2、應具有產品維護保養的內容和時間、系統程序的進入和退出時間、操作人員姓名或代碼等內容的記錄,存儲記錄容量不應少于10000條,記錄備份后方可被覆蓋。
3、應記錄消防安全管理信息表中規定的消防安全管理信息及系統內各個消防設備(設施)的制造商、產品有效期,記錄容量不應少于10000條,記錄備份后方可被覆蓋。
4、應能對歷史記錄打印歸檔或刻錄存盤歸檔。
五、信息傳輸要求
1、消防控制室圖形顯示裝置應能在接收到火災報警信號或聯動信號后10s內將相應信息按規定的通訊協議格式傳送給監控中心。
2、消防控制室圖形顯示裝置應能在接收到建筑消防設施運行狀態信息后100s內將相應信息按規定的通訊協議格式傳送給監控中心。
3、當具有自動向監控中心傳輸消防安全管理信息功能時,消防控制室圖形顯示裝置應能在發出傳輸信息指令后100s內將相應信息按規定的通訊協議格式傳送給監控中心。
4、消防控制室圖形顯示裝置應能接收監控中心的查詢指令并按規定的通訊協議格式將建筑消防設施運行狀態及消防安全管理信息規定傳送給監控中心。
5、消防控制室圖形顯示裝置應有信息傳輸指示燈,在處理和傳輸信息時,該指示燈應閃亮,在得到監控中心的正確接收確認后,該指示燈應常亮并保持直至該狀態復位。當信息傳送失敗時應有聲、光指示。
6、火災報警信息應優先于其他信息傳輸。
7、信息傳輸不應受保護區域內消防系統及設備任何操作的影響。
智淼君安(江蘇)消防工程技術有限公司http://www.cqcpsy.cn/海灣消防公司主營:海灣消防報警系統銷售,消防設備安裝,海灣氣體滅火、海灣電氣火災、消防水噴淋系統施工安裝,售后維修,海灣消防網站:http://www.cqcpsy.cn/;海灣消防服務熱線:4006-598-119
本頁關鍵詞:最全面的消防控制室通用技術要求
上一篇:區域報警系統、集中報警系統、控制中心報警系統該如何選擇與設計? 下一篇:火災自動報警系統設備太多,驗收時有哪些數量要求?
技術資料更多 >>





蘇公網安備32058102002147號