海南:工程項目竣工聯合驗收管理辦法(試行)發布!

海南省住房和城鄉建設廳
關于印發《海南省房屋建筑和市政基礎設施工程項目竣工聯合驗收管理辦法(試行)》的通知
瓊建質〔2019〕165號
各市、縣、自治縣人民政府,省委軍民融合發展委員會辦公室,省發展和改革委員會、省自然資源和規劃廳、省水務廳、省市場監督管理局、省國家安全廳、省消防總隊、省政務服務中心、省林業局、省檔案局、省氣象局、省地震局、省通信管理局,各市縣住建、規劃、消防、人防、檔案、水務、地震、氣象、市場監管、林業、通信、供電、燃氣、園林綠化、國家安全等行政主管部門和市政公用單位,南方電網海南公司、民生燃氣公司,各有關單位:
經省政府同意,現將《海南省房屋建筑和市政基礎設施工程項目竣工聯合驗收管理辦法(試行)》印發給你們,請認真貫徹執行。
海南省住房和城鄉建廳
2019年7月4日
(此件主動公開)

海南省房屋建筑和市政基礎設施工程項目竣工聯合驗收管理辦法(試行)
第一條 為貫徹落實《國務院關于印發中國(海南)自由貿易試驗區總體方案的通知》(國發〔2018〕34號)、國務院辦公廳《關于全面開展工程建設項目審批制度改革的實施意見》(國辦發〔2019〕11號)、《海南省建設工程竣工聯合驗收實施方案》(瓊府〔2019〕28號,以下簡稱《方案》)及省委省政府工作部署,進一步優化工程建設項目竣工驗收流程,切實提高驗收效率,結合我省房屋建筑和市政基礎設施工程竣工驗收工作實際,制定本辦法。
第二條 本辦法所稱房屋建筑和市政基礎設施工程項目竣工聯合驗收(以下簡稱聯合驗收),是指建設項目完工后,將由政府各行政主管部門分別依法依規獨立實施各類單項驗收的模式,轉變為“一口進件、統一受理、并聯推進、一口出件”的聯合驗收新模式。
第三條 聯合驗收按照“統一申報、信息共享、各司其職、限時辦理、集中反饋”的原則,依托統一網絡工作平臺,實行“網上受理、網上辦理、網上出件”的全流程網上辦理模式。
第四條本省行政區域內新建、改建、擴建房屋建筑和市政基礎設施工程項目(以下簡稱工程項目),適用本辦法。
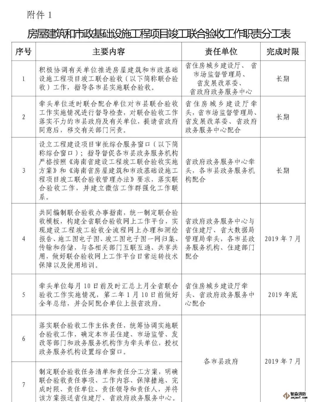
第五條省住建廳、省市場監管局、省發改委、省政務服務中心是聯合驗收工作的牽頭單位,要積極協調有關單位推進聯合驗收工作,指導各市縣實施聯合驗收。
省住建廳是主要牽頭單位,聯合省市場監管局、省發改委、省政府政務服務中心對各市縣聯合驗收工作實施情況進行督導檢查,對工作落實不力的市縣政府及有關單位,提請省政府同意后,移交有關部門問責。負責全省聯合驗收工作實施情況匯總,并會同省政府政務服務中心上報省政府。
省政府政務服務中心要設立工程建設項目審批綜合服務窗口(以下簡稱綜合窗口),指導督促各市縣政務服務機構嚴格按照《方案》和本辦法要求落實聯合驗收工作。與省住建廳、省大數據局共同編制聯合驗收辦事指南,統一制定聯合驗收模板,構建全省聯合驗收網上工作平臺,實現建設工程竣工驗收全流程網上辦理和測繪報告、施工圖電子圖、竣工圖電子圖一網歸集、傳輸和存儲,與各相關部門互聯互通、共享共用,并做好平臺日常運轉技術保障。
第六條 各市縣政府是落實聯合驗收工作責任主體,統籌協調實施聯合驗收工作,由主要負責人負總責,分管領導抓落實,認真研究部署,確定本市縣住建、市場監管、發改等部門和政務服務機構作為牽頭單位,授權政務服務機構設置綜合窗口;制定“聯合驗收任務清單和責任分工方案”,明確聯合驗收責任事項、工作內容、保障措施、完成時限、責任單位、責任領導和責任人,并將該方案報送省住建廳、省政府政務服務中心。
市縣住建部門或政務服務機構作為本市縣行政區域內聯合驗收的主要牽頭單位,聯合本市縣市場監管、發改等部門對聯合驗收工作實施情況進行督導檢查,對工作落實不力的單位,提請市縣政府同意后,移交有關部門問責;及時收集匯總聯合驗收工作實施情況上報省住建廳和省政府政務服務中心。市縣住建部門要督促本市縣工程質量監督機構及時提交工程質量監督報告,將工程項目竣工驗收備案手續納入聯合驗收程序合并辦理。市縣政務服務機構負責設立綜合窗口,同省級聯合驗收網上工作平臺數據對接,加強與部門(單位)、企業之間的聯系溝通,做好聯合驗收一口收件、統一受理、并聯推進、一口出件工作,并統一出具聯合驗收意見。
第七條 聯合驗收主管部門:
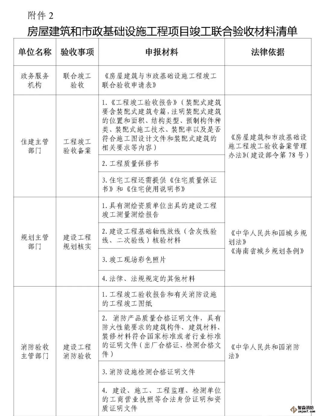
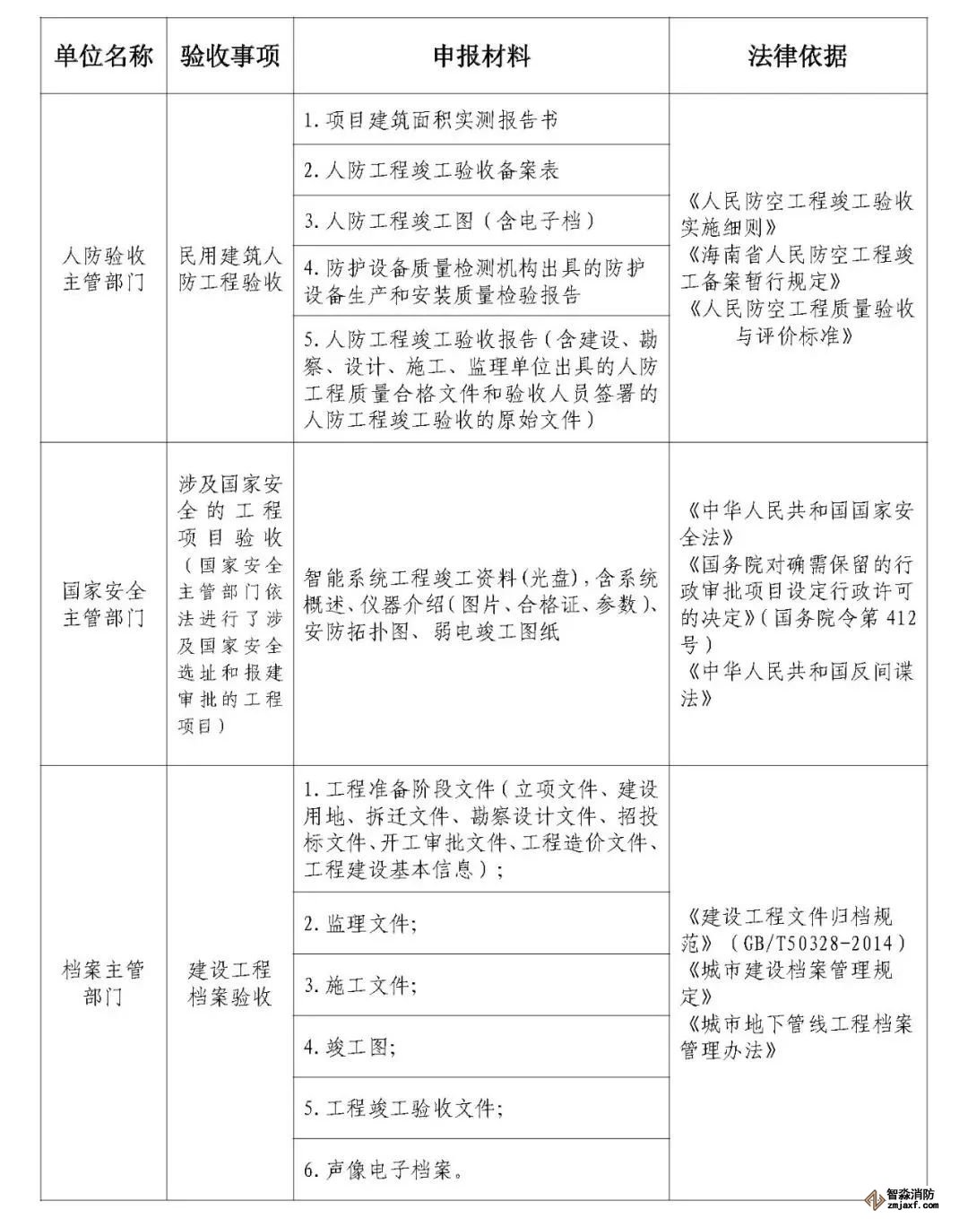
住建、規劃、消防、人防、國家安全、檔案等驗收主管部門按照職責分工,嚴格執行相關法律法規、驗收規范以及《房屋建筑和市政基礎設施工程項目竣工聯合驗收材料清單》(以下簡稱《聯合驗收材料清單》,見附件2),參與聯合驗收;各驗收主管部門要主動服務,在工程項目建設過程中指導建設單位提前按相關規范完成各類檢測及驗收,并積極做好聯合驗收前有關指導工作。
第八條 聯合驗收事項:
建設工程規劃核實、建設工程消防驗收、民用建筑人防工程驗收、涉及國家安全項目驗收(國家安全主管部門依法進行了涉及國家安全選址和報建審批的工程項目)、建設工程檔案等驗收事項和工程竣工驗收備案實行限時聯合驗收,統一出具聯合驗收意見。對于驗收涉及的測繪工作,實行“一次委托、聯合測繪、成果共享”。 其他驗收事項納入相關階段辦理或與相關階段并行推進,須在聯合驗收前由建設單位主動聯系相關部門和單位完成驗收,地震安全性評價在工程設計前完成,環境影響評價、節能評價等評估評價和取水許可等事項在開工前完成,供水、供電、燃氣、排水、通信等市政公用基礎設施報裝提前到開工前辦理,在工程施工階段完成相關設施建設,竣工驗收后直接辦理接入事宜。
其他驗收事項的行業主管部門和市政公用單位要按國務院深化“放管服”改革精神,切實增強服務意識,簡化驗收流程,在工程項目建設過程中積極主動指導建設單位按相關規范完成各類檢測等各項驗前工作,并在聯合驗收前完成驗收。
第九條 聯合驗收條件:
工程項目符合下列條件方可申報聯合驗收。
(一)工程項目已按設計和合同約定的內容完工,符合國家標準及相關規范要求,經建設單位組織勘察、設計、施工、監理等單位,根據《房屋建筑和市政基礎設施工程竣工驗收規定》和《海南省裝配式建筑實施主要環節管理規定(暫行)》(瓊建科〔2019〕82號),對工程質量驗收合格。
(二)工程項目已按規劃許可文件的要求全部完成,具備建設工程竣工規劃驗收條件;或未按規劃許可文件的要求全部完成,但具備分段、分棟竣工規劃驗收條件。
(三)工程項目已按審查合格后的消防設計文件和國家工程建設消防技術標準要求完工,建筑消防設施檢測合格,消防驗收的資料審查齊全完整,具備消防驗收條件。
(四)民用建筑人防工程已完成工程設計和合同約定的各項內容,人防設施、設備檢測合格,滿足法律法規規定的驗收條件。
(五)國家安全主管部門依法進行了涉及國家安全選址和報建審批的工程項目,已按國家安全事項要求和設計圖紙完成相關內容,設施、設備檢測合格,滿足法律法規規定的驗收條件。
(六)建設工程檔案資料已按《建設工程文件歸檔規范》收集齊全并整理立卷。
(七)未納入聯合驗收的其他驗收事項已驗收合格。
(八)其他法律法規和有關規范要求達到的驗收條件。
第十條 工程項目符合聯合驗收條件后,由建設單位向綜合窗口提交《房屋建筑與市政基礎設施工程項目竣工聯合驗收申請表》(附件3),并按《聯合驗收材料清單》提交相關驗收申請材料。建設單位可根據需要在提交申請表前邀請相關驗收主管部門提供驗前指導。
第十一條 綜合窗口統一接收申請材料后,分別送達各驗收主管部門。各驗收主管部門在3個工作日內,將工程項目是否具備聯合驗收條件的意見一次性反饋至綜合窗口。對申請材料不齊全或不具備驗收條件的,由綜合窗口以書面方式一次性告知建設單位應當整改內容,并出具整改告知書,整改時間不計入審批時限。
第十二條 對申請材料齊全且具備聯合驗收條件的,綜合窗口出具聯合驗收受理通知單。由綜合窗口協調建設單位及各驗收主管部門在2個工作日內確定聯合驗收的時間和地點,啟動聯合驗收。各驗收主管部門在5個工作日內完成相關聯合驗收工作。
第十三條 各驗收主管部門要按照工程項目驗收情況,填寫《房屋建筑和市政基礎設施工程項目專項驗收意見表》(以下簡稱《專項驗收意見表》,見附件4),出具專項驗收通過或不通過需要整改的意見,并送至綜合窗口;對專項驗收不通過的工程項目,由綜合窗口統一匯總,一次性將整改意見反饋建設單位,整改時間不計入聯合驗收時間。
第十四條 針對不通過的驗收事項,相應驗收主管部門應主動跟進服務,加強針對性指導。待建設單位整改完成后,由建設單位向綜合窗口提出復驗申請,綜合窗口協調相應主管部門在5個工作日內對不通過驗收事項完成復驗工作,出具《專項驗收意見表》并送至綜合窗口。
第十五條 對聯合驗收事項全部通過的工程項目,由綜合窗口通知建設單位領取《房屋建筑和市政基礎設施工程項目竣工聯合驗收意見表》(以下簡稱《聯合驗收意見表》,見附件5)。工程竣工驗收備案與聯合驗收合并辦理,建設單位持《聯合驗收意見表》可依法辦理不動產登記、房屋銷售等后續手續。
第十六條鼓勵中介服務機構為建設單位做好聯合驗收有關工作提供優質服務,提升工作效率和質量。
第十七條本辦法由省住建廳負責解釋。
第十八條 本辦法自發布之日起實施,有效期3年。










海灣消防公司主營:海灣消防報警系統銷售,消防設備安裝,海灣氣體滅火、海灣電氣火災、消防水噴淋系統施工安裝,售后維修,海灣消防網站:http://www.cqcpsy.cn/;海灣消防服務熱線:4006-598-119
本頁關鍵詞:海南:工程項目竣工聯合驗收管理辦法(試行)發布!


蘇公網安備32058102002147號